
变频电源工作原理
变频电源

变频电源采用等效面积算法计算变频产生SPWM波形,保持输出波形不变形。同时,通过单片机控制AD收集输出的电压值,在数字管上显示相应的电压值。SPWM的产生是通过单片机根据算法产生的。通过隔离驱动扩大,最后通过滤波输出,得到必要的正弦波形。其主要优点是体积小,无需调整外部部件,接口简单。

电路分析

电路框图

变频电源主要原理
一、光电隔离电路光电隔离又称光电藕荷器,就是将电信号转换为光信号,然后将光的强弱转换为相应的电压信号,从而实现高、低压电气隔离。通常由发光二极管和光敏三极管组成,光敏三极管是一种特殊的三极管,其基极电流的大小被发光二极管的光强度所控制。所以光电隔离实际上是一种电信号转换器,即光强弱电信号转换器。普通光电藕荷器内回路如下图。

光电莲藕荷载器一般用于信号不匹配。输入的信号可能是交流信号、高压信号、按钮等干接点信号。相对较长的连接线路容易引入干扰、雷击、感应电等。,不可靠或容易对人体造成伤害。一般来说,光电莲藕荷载器的输入端通过一定的电流触发光电莲藕管,从而产生一个进入信号,电流一般为4mA-22mA。TTL输入通过高低电平产生输入信号。其中<0.7V代表低电平,2.5V-DVC代表高电平。光耦合输出端可以是5v-24v的电压,驱动电流是4mA-22mA。TTL输入端只能是高低电平,不能超过额定VCC(一般是5V)。
2.驱动电路

电路由Q2、Q3和R6组成。由光电隔离电路送来的SPWM波形送入Q2和Q3的基极。当信号为高电平的时候Q3导通,那么Q3的C极和E极相当于是短接的,也就是输出为高电平。当SPWM输出为低电平是Q3截止,Q2导通后极的结电容通过R6和Q2放电,这样就可以加快了输出电路的反应速度。 3.桥式电路

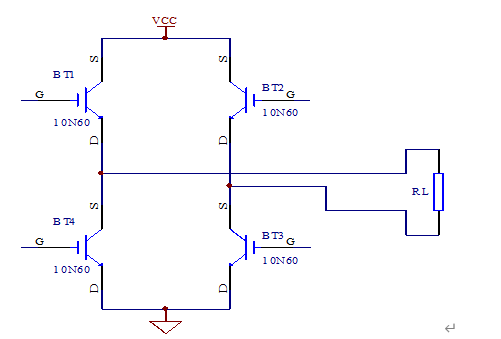
变频电源由正弦波的正半周期产生的 SPWM波,送入BT1和BT3使之同时导通(此时必须先让BT2和BT4截止),然后在负载 RL上得到正半周期的 SPWM波。由正弦波的负半个周期产生的 SPWM波,经BT2和BT4同时导通后(在BT2和BT4之前必须先被BT1和BT3截断,以免发生系统短路),在负载 RL上获得负半个波形的 SPWM波。也就是说,在整个正弦波周期中, RL上的波形是正、负半个 SPWM的叠加而成的全波型 SPWM。三、电源线路。

由于低通需要驱动电路需要18V的工作电压,单片机、ADC0809、74LS47等工作电压需要5V,所以变压器的输出只需要接地和15V。考虑到IGBT驱动电路必须与单片机分开供电,采用单片机单独供电,IGBT上桥臂单独供电,下桥臂共用一个电源。变压器产生的交流信号通过桥式整流和电容滤波后输送到LM7809,稳压9V输出直接接到LM7805,其输出单独供给单片机。三端稳压管输入输出端与地之间连接大容量滤波电容,使滤波效果更好,输出DC电压更稳定。连接小容量高频电容,抑制芯片自激,输出引脚端连接高频电容,降低高频噪音。

总体电路



程序设计

免费电话
400-698-6681
返回顶部